您好,欢迎您访问广东弘星制冷科技有限公司官网
广东
弘星制冷
科技有限公司
专注研发生产销售一站式厂家
24小时服务热线
158-756-66960
Guangdong Hongxing Refrigeration Technology Co., Ltd
首页
产品中心
风冷式冷水机
水冷式冷水机
螺杆式冷水机
非标定制
解决方案
应用案例
新闻动态
服务支持
营销网络
售后服务
科技创新
关于我们
公司简介
企业文化
发展历程
招贤纳士
生产设备
联系我们
首页
⊙
公司新闻
⊙
最全的冷水机的故障分析及冷水机保养
当前位置:
最全的冷水机的故障分析及冷水机保养
来源:
|
作者:
珠海市弘星制冷科技有限公司
|
发布时间:
2019-12-09
|
1111
次浏览
|
🔊
点击朗读正文
❚❚
▶
|
分享到:
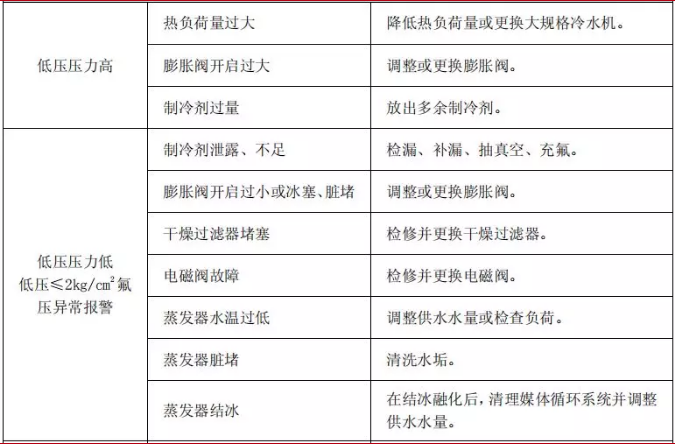
冷水机的故障分析
冷水机组的保养:
制冷机组压缩机,是机组中非常关键的部件,压缩机的好坏直接关系到机组的稳定性,因此需要定期保养,常见保养有:
1、更换润滑油
制冷机组在长期使用后,润滑油的油质变差,油内部的杂质和水分增加,所以要定期的观察和检查油质。一旦发现问题应及时更换,更换的润滑油牌号必须符合技术资料。
2、更换干燥过滤器
干燥过滤器是保证制冷剂进行正常循环的重要部件。由于水与制冷剂互不相溶,如果系统内含有水分,将大大影响机组的运行效率,因此保持系统内部干燥是十分重要的,干燥过滤器内部的滤芯必须定期更换。
3、安全阀的校验
冷水机组上的冷凝器和蒸发器均属于压力容器,根据规定,要在机组的高压端即冷凝器本体上安装安全阀,一旦机组处于非正常的工作环境下时,安全阀可以自动泄压,以防止高压可能对人体造成的伤害。所以安全阀的定期校验对于整台机组的安全性是十分重要的。
4、冷凝器和蒸发器的清洗
水冷式冷凝器的冷却水由于是开式的循环回路,一般采用的自来水经冷却塔循环使用。当水中的钙盐和镁盐含量较大时,极易分解和沉积在冷却水管上而形成水垢,影响传热。结垢过厚还会使冷却水的流通截面缩小,水量减少,冷凝压力上升。因此,当使用的冷却水的水质较差时,对冷却水管每年至少清洗一次,去除管中的水垢及其他污物。清洗冷凝器水管的方法通常有以下两种:
使用专门的清管枪对管子进行清洗。
使用专门的清洗剂循环冲洗,或充注在冷却水中,待24h后再更换溶液,直至洗净为止。
上一篇:
防冻液如何调配、不使......
下一篇:
工业冷水机制冷量系数......